Vol. 136 No. 1: January (2026)

					View Vol. 136 No. 1: January (2026)

EDITOR'S CHOICE

Design of Prototype for Metal Detecting Arduino Mobile Robot using Wireless Sensor Network Powered by Solar Energy
Jeyagopi Raman, Choon Kit Chan, Manoj Kumar Kar, Munish Kumar Gupta, Sudesh Nair Baskara, Chaloemphol Kaewthep

 
Published: 2025-07-21

Articles

  • Numerical Analysis and Experimental Validation of a Smart Wiper Washing System Prototype

    Sharveswaran Ananthan, Roslina Mohammad, Nurazean Maarop, Shamsul Sarip, Mohamad Zaki Hassan, Mohamed Azlan Suhot, Sofian Bastuti, Rini Alfatiyah
    307-326
  • An Adaptive Ensemble Machine Learning Classifier for Sentiment Analysis on Twitter

    Shakirah Mohd Sofi, Ali Selamat, Zatul Alwani Shaffiei
    340-357
    DOI: https://doi.org/10.37934/ard.136.1.340357
  • Integrating PSO with Butterfly Optimization for Efficient Feature Selection: An IBFPSO Approach

    Ali Abdulkadhim Taher, Manar Bashar Mortatha Alkorani
    221-231
    DOI: https://doi.org/10.37934/ard.136.1.221231
  • Analyzing Cryptocurrency Volatility Data for Breaks, Trend Breaks and Outliers using the Indicator Saturation Method

    Suleiman Dahir Mohamed, Mohd Tahir Ismail, Majid Khan Majahar Ali, Lubna Hamzalouh
    268-281
  • Immersive Cinematic Experience Through Sound Technology in Film: A Systematic Review

    Catherina Anak Ugap, Raden Ajeng Kartini Nazam Nazam, Mohd Ekram Alhafis Hashim, Rahina Nugrahani
    295-306
  • Air–Water Jet Wiper System for Continuous Visibility and Driver Safety

    Sharveswaran Ananthan, Roslina Mohammad, Nurazean Maarop, Shamsul Sarip, Mohamad Zaki Hassan, Mohamed Azlan Suhot, Sofian Bastuti, Rini Alfatiyah
    327-339
  • Islamic Inheritance System: Smart Mobile Application for Declaration of Assets and Liabilities

    Nor Musliza Mustafa, Siti Hafizah Zainol Abidin, Asrina Suriani Mohd Yunus, Juzlinda Mohd Ghazali, Nur Zulfah Md Abdul Ahmad, Zainuddin Che Seman
    358-366
    DOI: https://doi.org/10.37934/ard.136.1.358366
  • A Robust Iris Localization and Texture Extraction Scheme for Iris Authentication Systems

    Hayder Najm, Bahaa Kareem Mohammed, Hala A. Naman, Hussein Al Bazar, Mohammed Salih Mahdi, Wijdan Rashid Abdulhussien
    232-242
    DOI: https://doi.org/10.37934/ard.136.1.232242
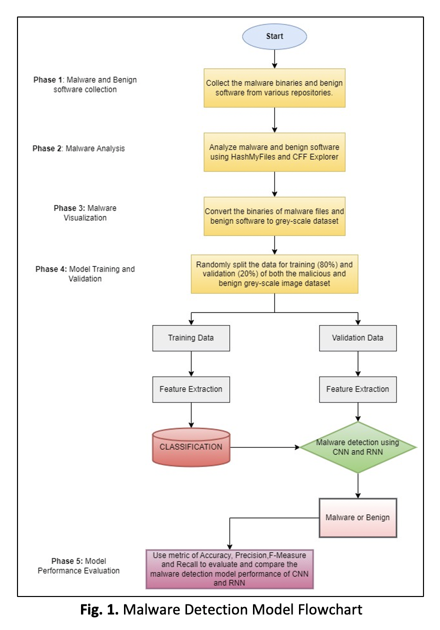
  • Malware Detection in Windows Using Deep Learning Classification Approach

    Mohd Faris Mohd Fuzi, Aishah Anuar, Mohammad Hafiz Ismail, Mohamad Yusof Darus, Tajul Rosli Razak, Nurul Huda Nik Zulkipli, Evizal Abdul Kadir
    243-253
  • Deep- Image: Automated Identification of Bacteria based on Deep Learning Model

    Zainab N. Al-Qudsy, Wasan Maddah Alaluosi, Maad M. Mijwil, Ahmed Adnan Hadi, Mohammad Aljanabi
    207-220
    DOI: https://doi.org/10.37934/ard.136.1.207220
  • Leveraging ECG Signals for Automated Diabetic Patient Detection using CNN

    Nor Surayahani Suriani, Norzali Mohd, Shaharil Mohd Shah, Syahira Ahmad Tarmizi, Siti Noorbalqis S Rosli
    254-267
  • Hybrid Feature Selection Method using Novel Pasi-Luukka and Genetic Algorithm Method for Microarray Cancer Classification

    Cham Rui Hong, Nursabillilah Mohd Ali, Johar Akbar Mohamat Gani, Nurul Fatiha Johan, Ezreen Farina Shair, Nur Hazahsha Shamsudin, Mohd Safirin Karis, Hairol Nizam Mohd Shah, Amar Faiz Zainal Abidin, Muhammad Zaid Aihsan
    1-21
    DOI: https://doi.org/10.37934/ard.136.1.121
  • Development of Cockleshell Filter as Adsorbent in Palm Oil Mill Effluents

    Muhammad Arif Amran, Nuramidah Hamidon, Nor Maizzaty Abdullah, Nur Aini Mohd Arish, Alfituri Ibrahim Abdullah Abuala, Muhammad Faiz Haikal Ali
    22-32
    DOI: https://doi.org/10.37934/ard.136.1.2232
  • Morphological Descriptors as Tool for Characterization of Nuclear Pleomorphism in Breast Cancer

    Chai Ling Teoh, Xiao Jian Tan, Khairul Shakir Ab Rahman, Ikmal Hisyam Bakrin, Kam Meng Goh, Wan Zuki Azman Wan Muhamad, Ee Meng Cheng, Chee Chin Lim, Thakerng Wongsirichot
    33-43
    DOI: https://doi.org/10.37934/ard.136.1.3343
  • Optimizing AMI Control Centres through Machine Learning: A Review

    Farhana Abdul Hadi, Nurul Asyikin Mohamed Radzi, Yanti Erana Jalil, Siti Barirah Ahmad Anas, Syed Ahmad Fu'ad Syed Abdul Hamid, Loo Wei Wern, Faris Syahmi Samidi, Nayli Adriana azhar, Fahd Younes Daghrir
    44-65
    DOI: https://doi.org/10.37934/ard.136.1.4465
  • Experimental Study of High Availability Cloud Learning Management System and Monitoring System Based on Grafana, Prometheus, and Telegram

    Eko Marpanaji, Muhammad Fauzan Rafi, Salma Kusumawardhani
    66-78
    DOI: https://doi.org/10.37934/ard.136.1.6678
  • Review on the Stressors and the Psychosocial Factors Affecting Workers in Heavy Industries

    Hanan Obaid Saeed Aljahdami, Ahmed Rasdan Ismail, Lucy Semerjian, Vorathin Epin
    79-91
    DOI: https://doi.org/10.37934/ard.136.1.7991
  • Compressive Strength and Density in Fresh and Dried Cube Analysis of Autoclaved Aerated Concrete in Cooperating Glass Industrial Waste

    Nur Farisyah Hidayah Zambri, Noraini Marsi, Noraniah Kassim, Efil Yusrianto, Siti Zulaiqa Wajdi Mohd Farid Wajdi, Anika Zafiah Mohd Rus, Mariah Awang, Hafizuddin Hakim Shariff, Akhtar Ali
    92-107
    DOI: https://doi.org/10.37934/ard.136.1.92107
  • Revolutionizing Education: Exploring Technological Innovations, Opportunities and Challenges Across I0T, AR, VR, AI, LMS, ML, Gamification and Emerging

    Asep bayu dani Nandiyanto, Nor Azwadi Che Sidik
    108-137
    DOI: https://doi.org/10.37934/ard.136.1.108137
  • Optimization of Handover Delay during Authentication

    Bhavna Ambudkar, Mushtaq Ahmed, Saif Al-Deen H. Hassan, Moumal Al-Saady
    138-153
    DOI: https://doi.org/10.37934/ard.136.1.138153
  • Examining the Impact of Negative Bias Temperature Instability on the Performance of Domino Logic Circuits

    Nor Fatin Izzati Rajuli, Hanim Hussin, Maizan Muhamad, Anees Abdul Aziz, Mohd Zaki Mohd Yusoff, Yasmin Abd Wahab, Md Fokhrul Islam, N. Ezaila Alias
    154-166
    DOI: https://doi.org/10.37934/ard.136.1.154166
  • Design of Prototype for Metal Detecting Arduino Mobile Robot using Wireless Sensor Network Powered by Solar Energy

    Jeyagopi Raman, Kit Chan Choon, Manoj Kumar Kar, Munish Kumar Gupta, Sudesh Nair Baskara, Chaloemphol Kaewthep
    167-178
    DOI: https://doi.org/10.37934/ard.136.1.167178
  • Spine Tumor Segmentation using Deep Learning: A Review

    AbuJalambo M., Nor Azlinah Md Lazam , Barhoom Alaa M.A., Nur Erlida Ruslan, Shadi M.S. Hilles, Samy S. Abu-Naser
    179-206
    DOI: https://doi.org/10.37934/ard.136.1.169196