Vol. 142 No. 1: July (2026)

					View Vol. 142 No. 1: July (2026)

EDITOR'S CHOICE

Enhancing Big Data Governance Practices: Addressing Security, Privacy and Ethical Challenges
Yunusa Adamu Bena, Roliana Ibrahim, Jamilah Mahmood, Farkhana Muchtar, Chan Weng Howe, Muhammad Zafran Muhammad Zaly Shah, Zuriahati Mohd Yunos, Salmah Fattah

 
Published: 2025-08-07

Articles

  • Voice Quality-Based Handover Strategies for VoLTE Networks

    Amr Magdi Zakaria Hassaan, Karim Hammad, Mohamed Shehata, Mohamed S. El Mahallawy
    220-233
    DOI: https://doi.org/10.37934/ard.142.1.220233
  • Foliar Application of Iron Oxide Nanoparticles Enhances Morphophysiological Characteristics and Yield Performance of Capsicum annuum L. in a Controlled Environment

    Zulaikha Sarobo, Noorafizah Dzahir, Mohd Azlan Jalal, Mohamad Azzuan Rosli, Nazrin Abd Aziz, Raihana Ridzuan, Usman Magaji, Mohd Rafie Johan, Durga Devi Suppiah, Norlia Ab. Rani
    196-207
    DOI: https://doi.org/10.37934/ard.142.1.196207
  • Enhancing Deep Learning Models through Tensorization: A Comprehensive Survey and Framework

    Manal Helal
    261-276
  • Integrating Remote Sensing and GIS Techniques for Flood Modeling in Sparsely Gauged Catchment

    Faridah Othman, Raidan Maqtan, Cia Yik Ng, Wan Zurina Wan Jaafar, Ahmed Elshafie
    277-287
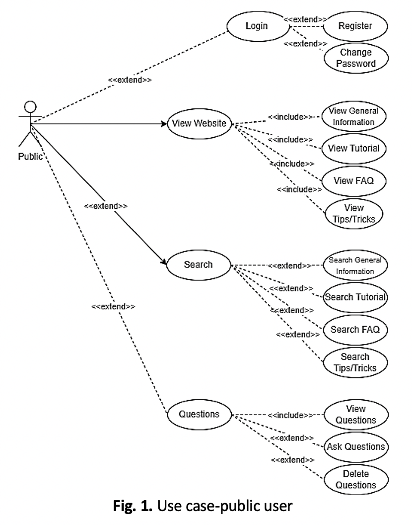
  • Empowering Agriculture: Unveiling the Paddy Knowledge Portal's User Requirements and Use Cases

    Wan Hussain Wan Ishak, Fadhilah Mat Yamin, Noor Hidayah Abu, Zakirah Othman, Arif Imam Suroso, Febriantina Dewi, Lokita Rizky, Khariyah Kamilla, Hansen Tandra, Normalini Md. Kassim
    234-247
  • Vocabulary Learning Through Educational Animation: A Formative Evaluation of 'Learn with Voca' for Elementary Learners

    Azizah Che Omar, Norhana Yusof, Mohd Adib Abd Muin
    248-260
  • The Impact of Business Analytics on Sales Strategy Effectiveness: Evidence from Malaysian Companies

    Siti Nurafiqah Amalina Maiddin, Mohd Iqbal Haqim Mohd Nor, Mohammed Reyasudin Basir Khan, Rizal Hari Magnadi, Md. Mehzabul Hoque Nahid, Ahmad Anwar Zainuddin
    208-219
    DOI: https://doi.org/10.37934/ard.142.1.208219
  • Gigabit Passive Optical Networks: Undetected Signal Tapping

    Khaled F. Abdallah, Moustafa H. Aly, Mohammad A. Maher
    1-16
    DOI: https://doi.org/10.37934/ard.142.1.116
  • A Comprehensive Review on the adverse Effect of Traffic Noise

    Chua Chee Yung, Toh Yoke Teng , Muhamad Shahril Mohd Abdullah, Viknheswar Chandira Segaran
    17-25
    DOI: https://doi.org/10.37934/ard.142.1.1725
  • Development and Analysis on the PLC Based Sorting System for Recycle Purpose

    Vasanthan Maruthapillai, Dineish Kumar Vasanta Kumar, Nur Dalilah Nordin, Izrulfizal Saufihamizal Ibrahim, Shaffika Mohd Suhaimi, Bun Seng Chan, Aizat Azmi, Nur Faizal Kasri, Dalila Mat Said, Arda Yunianta
    26-35
    DOI: https://doi.org/10.37934/ard.142.1.2635
  • Analysis of the Level of Engagement and Motivation for Early Childhood Sundanese Language Learning with Media Augmented Reality Based Learning

    Nichi Hana Karlina, Andi Ryan Kusuma, Hengky
    36-50
    DOI: https://doi.org/10.37934/ard.142.1.3650
  • Emerging Trends in ChatGPT Research: A Quantitative Literature Review and Clustering Analysis

    Yuniar Indrihapsari, Yagus Cahyadi, Meng-Yun Chung
    51-77
    DOI: https://doi.org/10.37934/ard.142.1.5177
  • Enhancing Flipped Classroom Mastery Learning using ZOOMRBT Apps with Fuzzy Delphi Method Verification

    Marina Ibrahim Mukhtar, Noor Izwan Nasir, Mohd Norbi Baharin, Mochamad Bruri Triyono, Rohayu Roddin, Yusmarwati Yusof, Zurina Yasak
    78-88
    DOI: https://doi.org/10.37934/ard.142.1.7888
  • Advancements and Challenges in Convolutional Neural Networks for Marine Corrosion Detection and Classification

    Md Mahadi Hasan Imran, Shahrizan Jamaludin, Ahmad Faisal Mohamad Ayob, Md Ibnul Hasan, Mohammad Ilyas Khan, Md Aman Ullah, Muhammad Hammad, M. Rezaul Karim Chowdhury
    89-107
    DOI: https://doi.org/10.37934/ard.142.1.89107
  • Process Optimization of Salt Recovery from Nypa fruticans Fronds using Response Surface Methodology

    Mohd Syafiq Abdullah, Mohd Zahid Abidin, Mohd Shahril Osman, Abdul Fattah Ab Razak, Mohamad Saiful Sulaiman, Siti Nadhira Mohamad Basri, Farah Syahirah Abdul Shukri, Mohammad Hafsanjani Salleh, Ashraf A. Razak, Ung Hua Ting, Maherawati Ting, Ratri Retno Utami, Nurhayati Utami
    108-121
    DOI: https://doi.org/10.37934/ard.142.1.108121
  • Enhancing Underwater Colour Restoration using a Detectron-Autoencoder Hybrid Model

    Mohamed Amgad, Essam El Fakharany, Yasser Youssef
    122-135
    DOI: https://doi.org/10.37934/ard.142.1.122135
  • Development of Building Information Modelling Model for Residential Housing in Enhancing the Maintenance Work

    Nur’Ain Idris, Muhammad Arif Muhammad Hafiz Saw, Nurkhairinna Adilah Mohamad Hairi, Ain Syazana Setia, Hamidun Mohd Noh, Khairi Supar, Noorul Hudai Abdullah, Siti Masturah Rahman, Rahmita Sari Rafdinal
    136-151
    DOI: https://doi.org/10.37934/ard.142.1.136151
  • Machine Learning Techniques’ Comparison for Early Detection Model of Transformer Health Index Classification

    Md Nasif Rahman, Mohd Hatta Mohammed Ariff
    152-158
    DOI: https://doi.org/10.37934/ard.142.1.152158
  • Enhancing Big Data Governance Practices: Addressing Security, Privacy and Ethical Challenges

    Yunusa Adamu Bena, Farkhana Muchtar, Roliana Ibrahim, Jamilah Mahmood, Weng Howe Chan, Muhammad Zafran Muhammad Zaly Shah, Zuriahati Mohd Yunos, Salmah Fattah
    159-176
    DOI: https://doi.org/10.37934/ard.142.1.159176
  • Enhancing Manufacturing Productivity through Refined Work-Study Techniques: A Critical Review of Allowance Factors in Time Study

    Haziq Asyraaf Abu Bakar, Aida Husna Ahmad, Saliza Azlina Osman, Shahrul Azmir Osman
    177-195
    DOI: https://doi.org/10.37934/ard.142.1.177195