Advanced Whitefly Detection System for Enhance Pest Control using YOLO8 and Deep Learning Model
Keywords:
Computer vision, Deep Learning, YOLOv8, Agriculture, Pest ControlAbstract
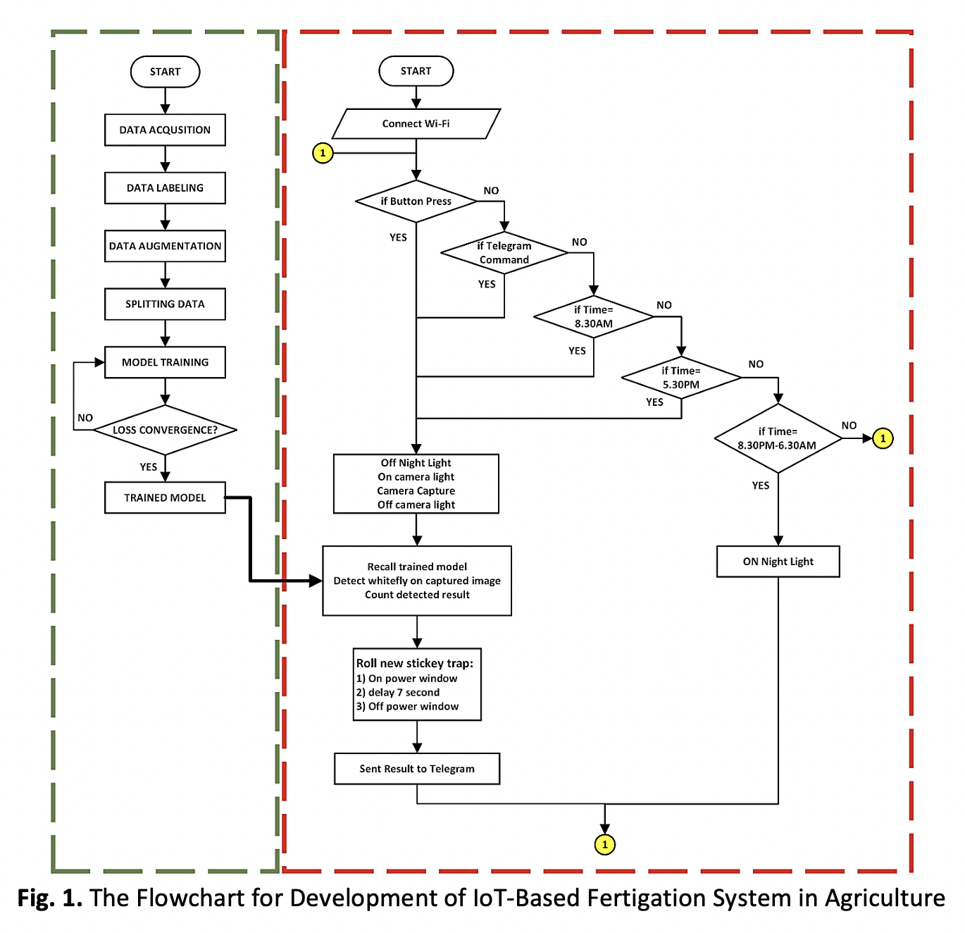
Whitefly infestations pose a significant threat to agricultural productivity, causing extensive crop damage that traditional pest control methods struggle to mitigate effectively. This study presents the development of a Whitefly Detection System leveraging image recognition technology to accurately and efficiently identify whiteflies. Underpinned by a deep learning approach, the system employs the YOLOv8 algorithm for image recognition, executed via Python software. The dataset comprises 1290 images, including self-captured and pre-existing images, annotated using the Roboflow platform. Following annotation, the dataset was augmented, and the model trained, with the Roboflow platform generating a YAML file for further processing with YOLOv8. The system achieved an average detection rate of 87.5%, facilitating immediate identification of whiteflies. This technological advancement significantly enhances pest monitoring and control, enabling early intervention and improved crop protection for farmers. Integrating this technology promotes precise and sustainable pest management practices, reducing reliance on chemical pesticides and supporting the overall sustainability of agricultural practices.
Downloads
















